首页
中心简介
中心介绍
图书馆简介
联系方式
中心动态
文化活动
教学培训
学术论坛
旅游推介
信息服务
公告宣传
活动亮点
精彩瞬间
经典范例
经验总结
品牌专题
媒体报道
对外交流
投诉建议
投诉建议
投诉列表
မြန်မာ
当前位置:
首页
>
中心动态
>
信息服务
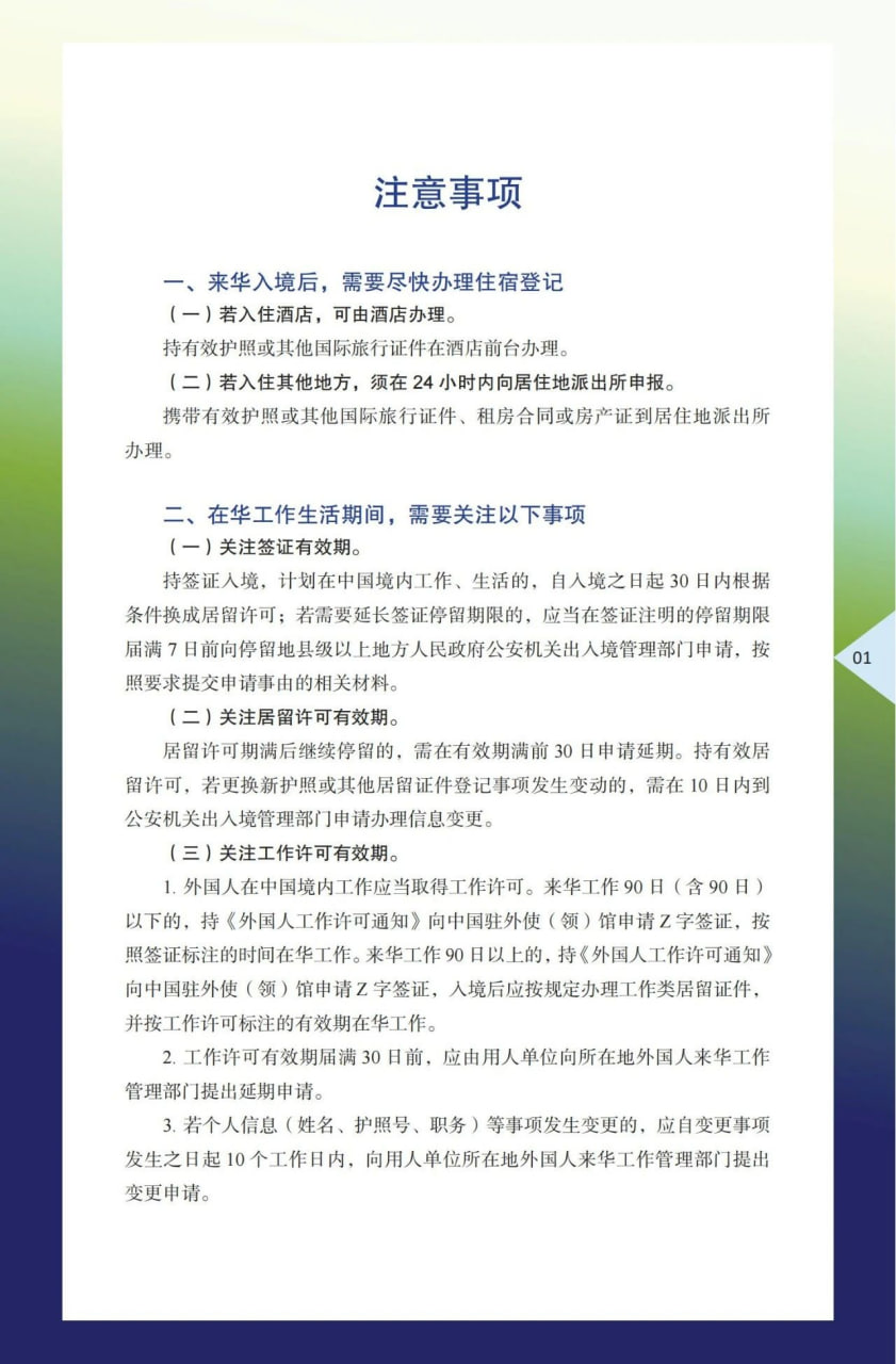
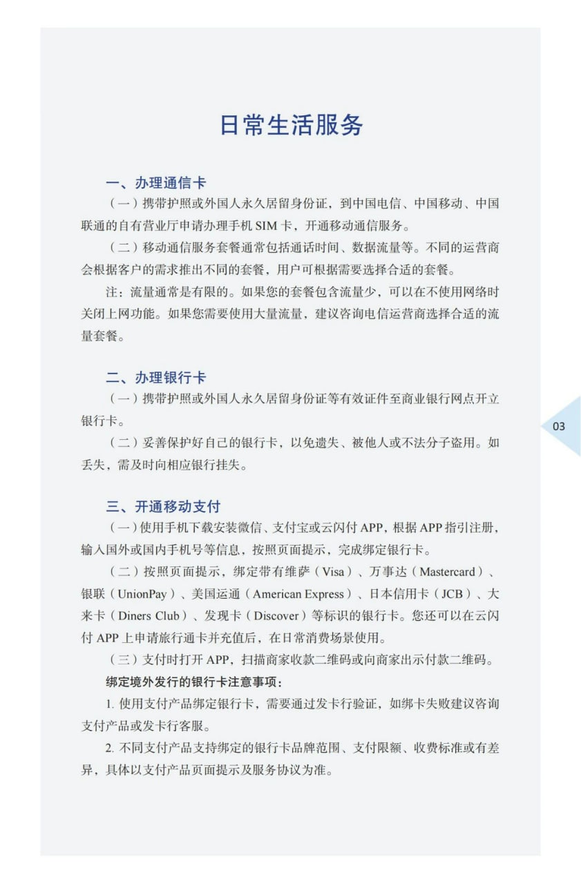
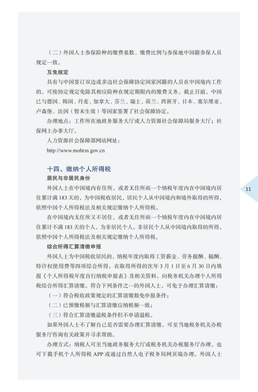
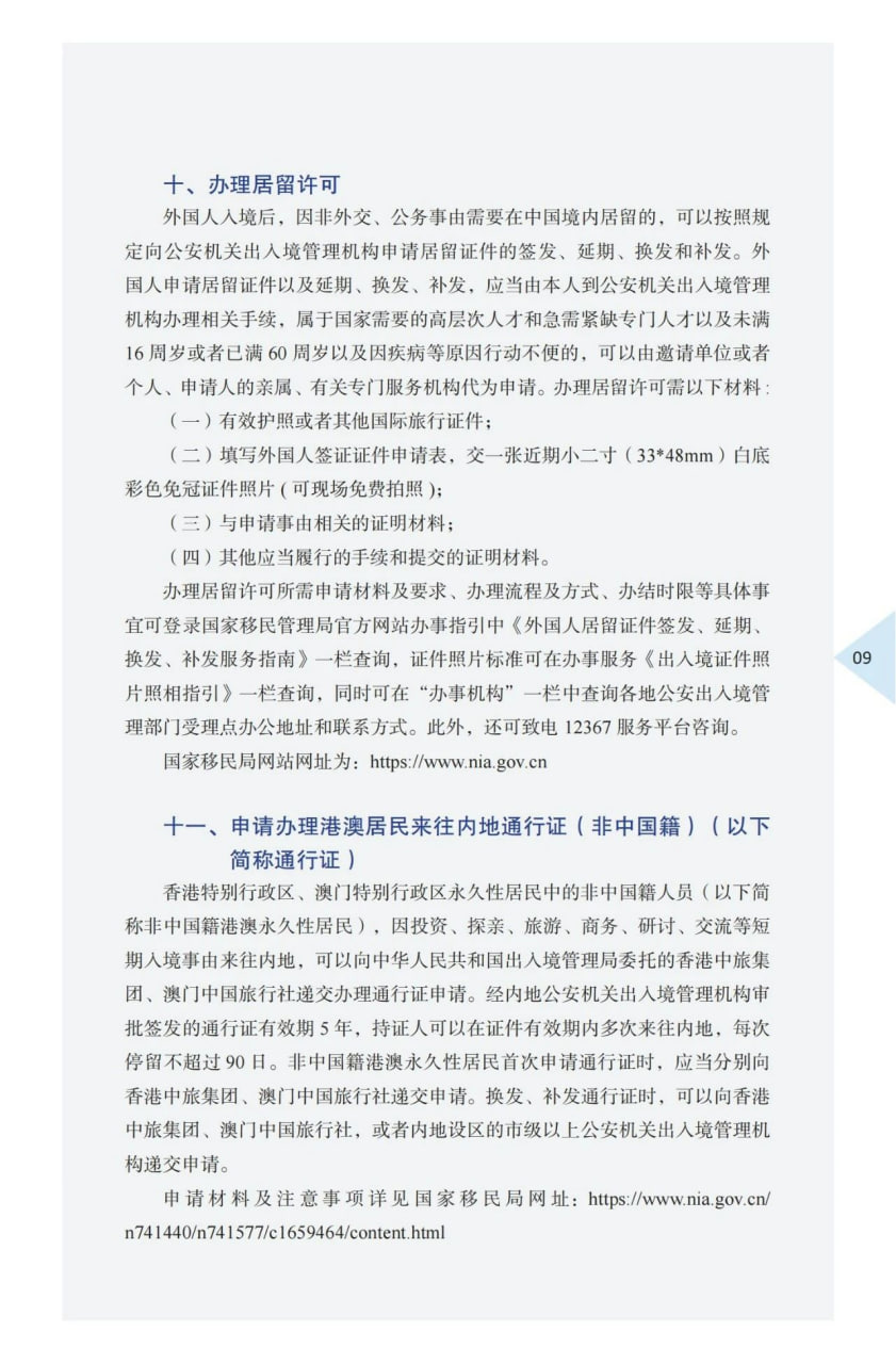
外国商务人士在华工作生活指引(2025年版)
来源:仰光中国文化中心
发布时间:2025-03-13 18:13:40
上一条:缅甸大地震 | 胞波情暖 吉祥热线|地震后防疫注意事项,转给需要的人
下一条:仰光中国文化中心组织开展消防安全知识专题培训
精彩瞬间
查看更多
9月16日-17日,2025“一带一路”媒体合作论坛在云南省昆明市举行,主题为“共担媒体责任 推动文明互鉴”。论坛由人民日报社、中共云南省委、云南省人民政府共同主办,吸引来自87个国家及国际组织的20...
缅甸华人华侨相聚仰光中国文化中心 观看九三阅兵盛况
2025-09-03
灵蛇献瑞 | 乙巳蛇年生肖文物大联展
2025-02-28
欢乐春节 | 中央广播电视总台2025蛇年春晚精编版
2025-02-12
品牌专题
查看更多
马舞新春——丙午马年全球生肖文化联展(第三期)
2026-03-24
马舞新春——丙午马年全球生肖文化联展(第二期)
2026-03-21
马舞新春——丙午马年全球生肖文化联展(第一期)
2026-03-18
中心介绍
图书馆简介
联系方式