仰光中国文化中心“2023年暑期武术培训班”火爆招生中

为传播中华武术文化,促进中缅文化交流,丰富缅甸学生的暑期文化生活,仰光中国文化中心和先丰(缅甸)服务有限公司联合举办的“2023年暑期武术培训班”即将开课了!培训旨在通过武术和太极拳教学,让学员们感受中华传统文化,培养自律精神,强身健体。
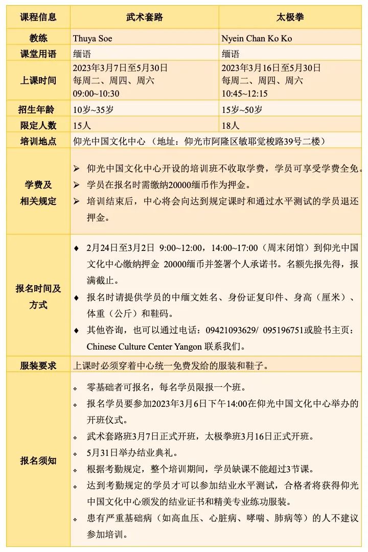
➢ 武术
中华武术博大精深,使人的身心得到全面锻炼。练习武术可以促进人体血液循环,增强肢体灵活性和柔韧性。此外,武术可以当做防身的本领,是一种极好的体育锻炼方式,可以从精神上降压解虑。同时,还可以提高自己的表现能力和自律能力。
➢ 太极拳
太极拳动作柔和,对身体机能、活力、精神健康都有很大的益处。练习太极拳能提高身体平衡力、腿部力量、肌肉灵活度,有利于关节和骨骼健康。还能改善免疫系统、睡眠习惯、思维灵活性。并且,可减少压力和抑郁,降低血压,调节血糖。

培训教练简介
Nyein Chan Ko Ko
太极拳教练

14岁开始练武术,19岁成为国家队成员,后来成为了亚洲冠军和世界冠军。他曾在新加坡担任过教练,也曾是缅甸武术协会国家队(仰光区)教练。目前正在开展武术运动推广活动。
荣誉与奖项
2009 ASIAN JUNIOR WUSHU CHAMPIONSHIPS (1 BRONZE)
2010 WORLD JUNIOR WUSHU CHAMPIONSHIPS (2 SILVER,1 BRONZE)
2013 SEAGAMES (1 SILVER)
2015 WORLD WUSHU CHAMPIONSHIPS (1 SILVER)
2018 ASIAN GAMES (1 BRONZE)
2018 TAOLU WORLD CUP ( 1 GOLD, 1 BRONZE)
Thuya Soe
武术套路教练

6岁开始练武术,10岁成为国家队成员,12岁成为亚洲冠军。目前担任缅甸武术协会国家队(仰光区)教练,同时也是先丰(缅甸)安保服务有限公司安保人员的教练。
荣誉与奖项
2003 ASIAN JUNIOR WUSHU CHAMPIONSHIP ( 1 GOLD, 1 BRONZE)
2004 WORLD TRADITIONAL WUSHU CHAMPIONSHIP ( 2 GOLD, 2 SILVER)
2006 WORLD TRADITIONAL WUSHU CHAMPIONSHIP ( 4 GOLD)
2010 WORLD JUNIOR WUSHU CHAMPIONSHIP ( 2 BRONZE)
2019 SHAOLIN KUNG FU TRAINING COURSE ( 6 GOLD, 1 SILVER) (WITH GRADE A)
希望各位参与培训的学员坚持上课,勤加练习,在强身健体的同时锻炼刚毅坚强的性格品质,在仰光中国文化中心度过一个充实且有意义的暑假,留下一段美好的回忆。

